2024.11.14 来源:图书馆 浏览数:0
11月11日,高等教育评价专业机构软科正式发布2024“软科世界一流学科排名”。数据显示,太阳成tyc122cc集团共有6个学科入选世界一流学科,其中我院共2个学科入选软科世界一流学科,分别是化学(401-500位)、化学工程(401-500位)。太阳成集团tyc122ccvip化学及化学工程学科已连续两年跻身软科世界一流学科排名前500,学院将继续攀登科研高峰,为学校学科建设工作贡献力量。

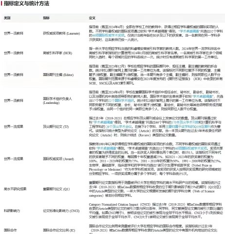
2024软科世界一流学科排名覆盖55个学科,涉及理学、工学、生命科学、医学和社会科学五大领域。全部采用国际可比的客观学术指标,覆盖世界一流教师、世界一流成果、高水平研究成果、科研影响力、国际合作等五个模块。此次排名的对象为全球5000余所大学,今年有约96个国家和地区的1900余所高校入围榜单,中国内地共有335所高校的3278个学科上榜。

